应用程序生命周期
在本指南中,我们将学习 AdonisJS 如何启动你的应用程序,以及你可以使用哪些生命周期钩子在应用程序被认为就绪之前更改应用程序状态。
应用程序的生命周期取决于它运行的环境。例如,为处理 HTTP 请求而启动的长期运行进程与短期运行的 ace 命令的管理方式不同。
因此,让我们了解每个支持的环境的应用程序生命周期。
AdonisJS 应用程序如何启动
AdonisJS 应用程序有多个入口点,每个入口点在特定环境中启动应用程序。以下入口点文件存储在 bin 目录中。
bin/server.ts入口点启动 AdonisJS 应用程序以处理 HTTP 请求。当你运行node ace serve命令时,在幕后我们将此文件作为子进程运行。bin/console.ts入口点启动 AdonisJS 应用程序以处理 CLI 命令。此文件在底层使用 Ace。bin/test.ts入口点启动 AdonisJS 应用程序以使用 Japa 运行测试。
如果你打开这些文件中的任何一个,你会发现我们使用 Ignitor 模块来连接各个部分,然后启动应用程序。
Ignitor 模块封装了启动 AdonisJS 应用程序的逻辑。在底层,它执行以下操作。
- 创建 Application 类的实例。
- 初始化/启动应用程序。
- 执行主操作以启动应用程序。例如,对于 HTTP 服务器,
main操作涉及启动 HTTP 服务器。而对于测试,main操作涉及运行测试。
Ignitor 代码库相对简单,因此请浏览源代码以更好地理解它。
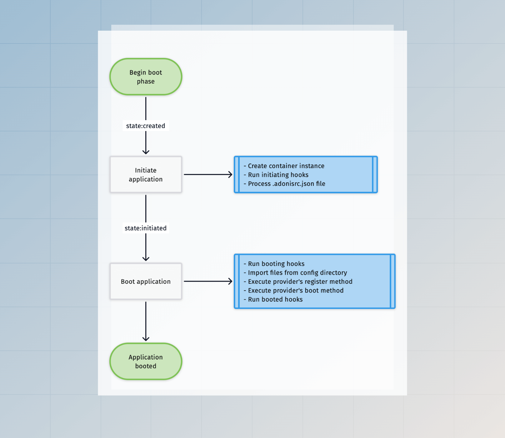
启动阶段
除了 console 环境之外,所有环境的启动阶段保持不变。在 console 环境中,执行的命令决定是否启动应用程序。
只有在应用程序启动后,你才能使用容器绑定和服务。

开始阶段
开始阶段因所有环境而异。此外,执行流程进一步分为以下子阶段
pre-start阶段指的是在启动应用程序之前执行的操作。post-start阶段指的是在启动应用程序之后执行的操作。对于 HTTP 服务器,这些操作将在 HTTP 服务器准备好接受新连接后执行。

在 web 环境期间
在 web 环境中,创建一个长期运行的 HTTP 连接来监听传入请求,应用程序保持在 ready 状态,直到服务器崩溃或进程收到关闭信号。
在 test 环境期间
在测试环境中,pre-start 和 post-start 操作会执行。之后,我们导入测试文件并执行测试。
在 console 环境期间
在 console 环境中,执行的命令决定是否启动应用程序。
命令可以通过启用 options.startApp 标志来启动应用程序。因此,pre-start 和 post-start 操作将在命令的 run 方法之前运行。
import { BaseCommand } from '@adonisjs/core/ace'
export default class GreetCommand extends BaseCommand {
static options = {
startApp: true
}
async run() {
console.log(this.app.isReady) // true
}
}终止阶段
短期运行进程和长期运行进程的应用程序终止方式差异很大。
短期运行的命令或测试进程在主操作结束后开始终止。
长期运行的 HTTP 服务器进程等待退出信号(如 SIGTERM)来开始终止过程。

响应进程信号
在所有环境中,当应用程序收到 SIGTERM 信号时,我们开始优雅关闭过程。如果你使用 pm2 启动应用程序,优雅关闭将在收到 SIGINT 事件后发生。
在 web 环境期间
在 web 环境中,应用程序持续运行,直到底层 HTTP 服务器因错误而崩溃。在这种情况下,我们开始终止应用程序。
在 test 环境期间
在所有测试执行完毕后,优雅终止开始。
在 console 环境期间
在 console 环境中,应用程序的终止取决于执行的命令。
命令执行后应用程序将立即终止,除非启用了 options.staysAlive 标志,在这种情况下,命令应该显式终止应用程序。
import { BaseCommand } from '@adonisjs/core/ace'
export default class GreetCommand extends BaseCommand {
static options = {
startApp: true,
staysAlive: true,
}
async run() {
await runSomeProcess()
// 终止进程
await this.terminate()
}
}生命周期钩子
生命周期钩子允许你挂接到应用程序引导过程,并在应用程序经历不同状态时执行操作。
你可以使用服务提供者类监听钩子,或在应用程序类上内联定义它们。
内联回调
你应该在创建应用程序实例后立即注册生命周期钩子。
入口点文件 bin/server.ts、bin/console.ts 和 bin/test.ts 为不同的环境创建新的应用程序实例,你可以在这些文件中注册内联回调。
const app = new Application(new URL('../', import.meta.url))
new Ignitor(APP_ROOT, { importer: IMPORTER })
.tap((app) => {
app.booted(() => {
console.log('在应用程序启动后调用')
})
app.ready(() => {
console.log('在应用程序就绪后调用')
})
app.terminating(() => {
console.log('在终止开始前调用')
})
})initiating:钩子操作在应用程序进入 initiated 状态之前调用。adonisrc.ts文件在执行initiating钩子后解析。booting:钩子操作在启动应用程序之前调用。配置文件在执行booting钩子后导入。booted:钩子操作在所有服务提供者注册和启动后调用。starting:钩子操作在导入预加载文件之前调用。ready:钩子操作在应用程序就绪后调用。terminating:钩子操作在优雅退出过程开始时调用。例如,此钩子可以关闭数据库连接或结束打开的流。
使用服务提供者
服务提供者将生命周期钩子定义为提供者类中的方法。我们建议使用服务提供者而不是内联回调,因为它们可以保持一切整齐有序。
以下是可用生命周期方法的列表。
import { ApplicationService } from '@adonisjs/core/types'
export default class AppProvider {
constructor(protected app: ApplicationService) {}
register() {
}
async boot() {
}
async start() {
}
async ready() {
}
async shutdown() {
}
}register:register 方法在容器中注册绑定。此方法设计上是同步的。boot:boot 方法用于启动或初始化你在容器中注册的绑定。start:start 方法在ready方法之前运行。它允许你执行ready钩子操作可能需要的操作。ready:ready 方法在应用程序被认为就绪后运行。shutdown:shutdown 方法在应用程序开始优雅关闭时调用。你可以使用此方法关闭数据库连接或结束打开的流。